Information 各採択校の取り組み
各採択校で展開された様々な取組みの様子
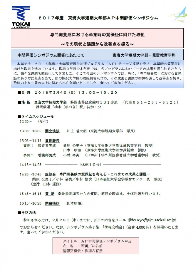
東海大学短期大学部 AP中間評価シンポジウム
東海大学短期大学部では、AP中間評価シンポジウムを開催いたします。
■テーマ 専門職養成における卒業時の質保証に向けた取組
~その現状と課題から改善点を探る~
■日 時 2018年3月4日(日)13:00~16:20
■場 所 東海大学短期大学部 静岡市葵区宮前町101番地
(代表054-261-6321)
■内容
①事例報告
事例1 保育者養成 桑原 公美子(東海大学短期大学部児童教育学科 教授)
山本 康治 (東海大学短期大学部学長補佐 教授)
事例2 看護師養成 小林 裕美 (日本赤十字九州国際看護大学看護学科 教授)
②座談会 専門職養成の質保証を考える~これまでの成果と課題~
桑原公美子/小林裕美/中村信次(日本福祉大学全学教育センター長 教授)
③15:45~16:15 質 疑
■申込方法
参加される方は、2月28日(水)までに、以下の内容をメール(jidoukyo@sjc.u-tokai.ac.jp)でお知らせください。なお、シンポジウム終了後、「情報交換会」を開催いたします。奮ってご参加ください。
メールタイトル:AP中間評価シンポジウム申込
内 容 :所属/お名前
情報交換会:参加の有無
※詳細はチラシをご覧ください。
連絡先
東海大学短期大学部児童教育学科 桑原、山本
TEL054-251-6321
関連リンク
| 関連ファイル |
|---|
